您好,欢迎来到 9018电子城 [登录 | 免费注册]
发烧功放板系统

霹雳闪光灯电路电子制作套件/散件

商品货号:001007201

商品品牌:

销 售 价:¥15.60 (不含配送费用)

商品评分:10 (共 0 人评论,0 个咨询)

类型:
  • 印刷板+散件选中
您已选择:
抱歉!此商品已下架。请浏览其它类似商品..

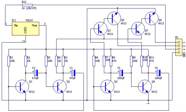
一、电路说明:

   电路工作原理可参考本站的(简易闪光电路)。

本套件由三块板组成,一块控制板、两块LED板,工作时两块LED板的LED交替频闪,两路LED可以采用不同的颜色,本电路提供了红色和蓝色,由于这两种LED的电压不一样,串并联的数量也有不同,LED接法可参考电路连接方案图。

本套件提供了以下两种电路连接方案:

12V供电方案——电源电压采用12V,LED板电阻R采用 22 欧,R12采用22欧

               (以红色LED为例,LED板上J1、J2、J3、J7、J8、J9短接)

48V供电方案——电源电压采用48V,LED板电阻R采用470欧,R12采用2K/1W

               (以红色LED为例,LED板上J4、J5、J6短接)

注意:蓝色LED为12只,LED1、LED5、LED9、LED13只需短接,不用安装。

 

二、电路连接方案图:

霹雳闪光灯电路电子制作套件/散件 

三、元件清单:

 

位号

名称

规格

数量

R1、R3、R6、R7、R9、R10

电阻

10K

6

R2、R4、R5

电阻

1K

3

R8、R11、LED板电阻*R

电阻

470

4

*R12

电阻

2K/1W

1

LED板电阻R、R12

电阻

22

3

C1

电解电容

47uF

1

C2

电解电容

4.7uF

1

C3、C4

电解电容

100uF

2

Q1、Q2、Q3、Q4、Q6、Q8

三极管

9013

6

Q5、Q7

三极管

9012

2

IC1

集成电路

78L05

1

X1

接线座

2位

2

LED板元件

接线座

2位

2

LED板元件

发光二极管

蓝色

12

LED板元件

发光二极管

红色

16

 

控制板PCB

40X75MM

1

 

LED板PCB

40X45MM

2

 

 

四、控制器电路原理图

霹雳闪光灯电路电子制作套件/散件 

五、控制板实物图

霹雳闪光灯电路电子制作套件/散件  

六、LED板实物图

霹雳闪光灯电路电子制作套件/散件 

七、散件图

霹雳闪光灯电路电子制作套件/散件


商品评论(0
 
商品评分:
5
共有 0 条评论,购买过此商品的用户可以 发表评论
数据加载中...

商品咨询(0
 
数据加载中...

同类其它商品【更多
 
  • LM358呼吸灯套件(含电池盒)/diy电子专业实习教学器材散件
    LM358呼吸灯套件(含电池盒)/diy电子专业实习教学器材散件
    销售价:¥6.00
  • 七彩爱心形花样闪灯套件 单片机电路电子制作diy散件
    七彩爱心形花样闪灯套件 单片机电路电子制作diy散件
    销售价:¥22.00
  • 花样多彩色LED心形闪光灯电路电子制作套件/散件
    花样多彩色LED心形闪光灯电路电子制作套件/散件
    销售价:¥14.50
  • 恒兴HX-4017 LED流水灯数字电路套件 diy散件(含电池盒)
    恒兴HX-4017 LED流水灯数字电路套件 diy散件(含电池盒)
    销售价:¥5.00
  • LED循环广告灯箱控制器套件(含外壳)
    LED循环广告灯箱控制器套件(含外壳)
    销售价:¥15.00
  • 花样流水灯电路套件 电子制作DIY散件 含电池盒
    花样流水灯电路套件 电子制作DIY散件 含电池盒
    销售价:¥12.00
  • 光控小夜灯套件/小台灯/diy电子制作套件
    光控小夜灯套件/小台灯/diy电子制作套件
    销售价:¥8.00
  • 分立元件门电路电子制作套件/散件
    分立元件门电路电子制作套件/散件
    销售价:¥8.50
  • NE555闪烁信号灯电路板电子制作套件/散件
    NE555闪烁信号灯电路板电子制作套件/散件
    销售价:¥5.50
  • 光控智能路灯/电灯开关控制器电子制作套件/散件(含外壳)
    光控智能路灯/电灯开关控制器电子制作套件/散件(含外壳)
    销售价:¥13.00
  • 直流DC12伏供电30珠LED节能照明灯电路板电子制作套件/散件
    直流DC12伏供电30珠LED节能照明灯电路板电子制作套件/散件
    销售价:¥8.50
  • 声控LED音乐旋律灯电路/趣味闪灯电路电子制作套件/散件
    声控LED音乐旋律灯电路/趣味闪灯电路电子制作套件/散件
    销售价:¥6.50
  • 可爱电子小夜灯/小台灯套件/电子制作套件/散件
    可爱电子小夜灯/小台灯套件/电子制作套件/散件
    销售价:¥8.00
  • 简易闪光电路电子制作套件/散件
    简易闪光电路电子制作套件/散件
    销售价:¥3.00
  • 可控硅电灯调光器/台灯调光板/调光灯开关电路电子制作套件/散件
    可控硅电灯调光器/台灯调光板/调光灯开关电路电子制作套件/散件
    销售价:¥3.00